俏樂斯是來自沖繩的品牌,嚴選沖繩天然素材及專業成分開發各式超人氣保養品,締造3年創下高達60億日幣的營業額。歷經兩年疫情時代,日本更重視口腔清潔護理的需求,特別是口腔環境是人體保健第一道防線,因此俏樂斯耗時1年,與日本牙醫學會共同研發出「俏美齒12秒亮白清新漱口泡泡」,藉由添加醫療級雙效成分抑菌CPC與抗發炎的GK2的細緻微泡,深入口腔死角做到全方位的清潔,同時添加5種高度保濕的成分,維持口內環境平衡,根據原廠實驗,使用漱口泡泡10秒後中和50%的PH值,分解口中臭味同時維持牙周與牙齒清潔,滿足現代人快速輕鬆達到口腔護理與牙齒清潔的雙重保健需求。
意想不到的氣息法寶,與人隨時親近也無所「味懼」!比漱口水更全方位的漱口泡泡,輕巧瓶身搭配透明瓶蓋設計,萃取天然植物清新口感,溫和不刺激,使用氣壓式輕鬆將泡泡擠入口中,有效避免就口沾手的疫情風險。綿密微泡入口後只要幾秒就可形成生物防禦薄膜,全面無死角,長效阻斷口內厭氧細菌的增生,除了保持口氣清新,同時達到牙周護理和牙齒清潔。想體驗這瓶醫級成分又新潮可愛的漱口泡泡嗎?現在就來報名體驗吧!
【俏美齒 清新亮白獎】 1名:每名可獲$1,000 元。
【俏美齒 最佳保健獎】 2名:每名可獲$500 元。
【俏美齒 長效護理獎】 4名:每名可獲$250 元。
1. 標題:請置入「俏樂斯」、「俏美齒」、「12秒亮白清新漱口泡泡」於標題中。
2. 內文關鍵字:請置入「日本醫藥部認證」、「日本牙醫學會推薦」、「生物保濕薄膜」、「抑菌與抗發炎雙效成分」、「漱口泡泡」、「分解口臭」、「降低結石」於文章內。
3.內文請提及「取代漱口水,新潮全面的漱口泡泡」,EX:還在用漱口水嗎?落伍了吧~
4. 字數:500 字以上。
5. 照片:6 張以上。(須含產品外觀照、人像與產品合照、實際使用照、產品質地照、使用情境照……等)
6. 附上網址:官網 https://churacostw.tw/cms。
7. 完成後至 BloggerAds 會員後台回報文章網址並領取文章追蹤碼置入內文。
(1)簡單分享個人口氣不好的情境困擾,及如何解決並維持口氣清新的方法(例:餐後刷牙、使用牙線、漱口水等),並可由出門在外時便利保持好口氣的角度切入本次體驗產品(例如咖啡店吃甜食用餐後,進電影院與另一半親近相處仍有好口氣)
(2) 實際使用本次產品,分享產品質地、使用方法、使用心得介紹。
(可由產品體積小很好攜帶、泡沫劑型比起漱口水更可全面清潔、可直接使用很方便等分享產品體驗心得)
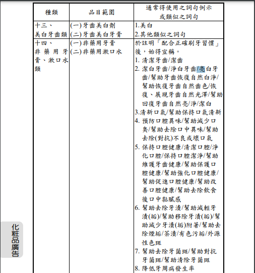
(3)因產品納入化妝品廣告範圍,若需提到以下圖片中詞句,請務必於前方加註「配合正確刷牙習慣」,以免遭受檢舉。

(以下產品介紹僅供參考,請勿複製貼上)
一天中進行多次口腔保養是非常重要的事,口腔若乾燥的話口內環境也會跟著變差,使細菌量漸漸上升,一天中多次漱口,可以抑制細菌的滋生,使口腔環境維持在一定潔淨狀態。
俏美齒亮白清新漱口泡泡
使用方式:
步驟1.把泡泡擠在舌頭上面
步驟2.漱口大約十秒左右,使泡沫包覆整個口腔
步驟3.使用牙刷徹底刷牙
步驟4.用清水漱口後即完成
步驟1.把泡泡擠在舌頭上面
步驟2.漱口大約十秒左右,使泡沫包覆整個口腔
步驟3.用清水漱口後即完成